

Siehe allgemeine Diagnostik bei Nierenfehlbildungen (
s. Diagnostik bei Nierenfehlbildungen)
b
b
Entscheidend für das Schicksal einer Harnobstruktion durch ureteropelvine Enge ist die Früherkennung (vergleiche hierzu die Beispiele hydronephrotischer "Sacknieren"). Hier spielt die Präpartaldiagnostik eine bedeutende Rolle. Es wird angenommen, dass bis zu 50% der durch ureteropelvine Engen verursachten Nierenbeckenkelchektasien bereits präpartal festgestellt werden. Darüber hinaus werden im ersten Lebensjahr die meisten Nierenbeckenweitstellungen diagnostiziert. Ureteropelvine Engen werden aber auch bei älteren Kindern bzw. Jugendlichen oder erst im Erwachsenenalter entdeckt.
Zur Symptomatik im Säuglingsalter zählt ein tastbarer Tumor im Abdomen. Im weiteren sind bei älteren Kindern bzw. Jugendlichen Flankenschmerzen zu nennen. Rezidivierende Harnwegsinfekte, Hämaturie bzw. Harnsteine führen zur Abklärung (
s. Urolithiasis/Therapie/Abbildung 10)
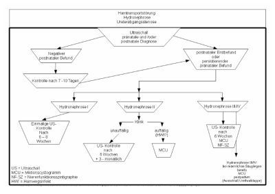
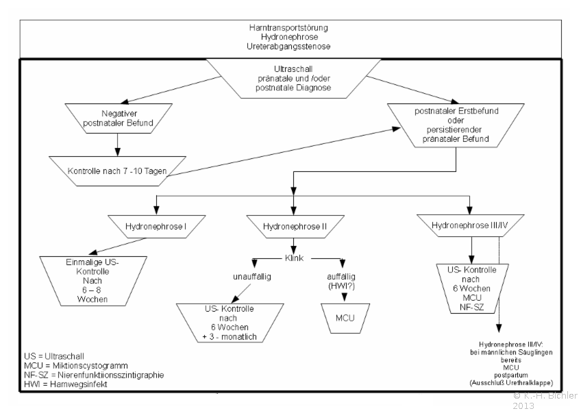
Die prä- bzw. postnatale Diagnostik der Dilatation des Harntraktes zeigt der Algorithmus (Abbildung 4).
Sonographiebeispiele: Harnstau infolge Ureterabgangsstenosen (Abbildung 6a,b).
Zur weiteren Diagnostik gehört das Miktionszysturethrogramm (MZU) um insbesondere bei den II-gradigen Hydronephrosen einen Vesikoureteralen Reflux zu erfassen (Abbildung 4).
Die Nierenfunktionsszintigraphie (NF-SZ) ist der "Goldstandard" zur Begutachtung der Ureterabgangsstenose. Die Untersuchung ergibt sowohl Informationen zur Nierenfunktion als auch zur Obstruktion (Abflussverhältnisse). Insbesondere mit der
Diureserenographie sind wertvolle diagnostische Hinweise zu erhalten. Die Abbildung zeigt synoptisch die Kriterien der Untersuchung bei Ureterabgangsstenose (Abbildung 7).
Insbesondere zur Erfassung der anatomischen Verhältnisse werden das Ausscheidungsurogramm, Computertomogramm bzw. wegen der fehlenden Strahlenbelastung die Magnetresonanztomographie eingesetzt.
Literatur:Eisenhardt, A., Arntzen, D., Conrad, S., Westenfelder, M., Sperling, H., Hoyer, P. F., Rübben, H.: "Schwerwiegende kindliche Anomalien des Harntrakts" in Urologe [A] 42:538-546, 2003
Richman, M. N., Krishnan, R., Carson, C. C.: "UPJ Obstruction", Contemporary Urology Vol. 13, S. 67-84, 2001
.
Auch bei komplizierten Veränderungen wie Hufeisenniere mit gestautem Nierenbecken sind zur OP-Planung bildgebende Verfahren angezeigt (
s. Form/Hufeisenniere/Abbildung 2).
Bei Harnstaus ist eventuell eine retrograde Sondierung mit Sicherung einer Ureterabgangsstenose angezeigt (Abbildung 8) (
s. Bildgebende Verfahren/Retrogrades Pyeologramm).